エクステリア テクニカルダウンロード
最新一覧
-
サイン 取付・取扱説明書
-
ネームプレート・インターホンカバー 取付・取扱説明書
-
レイア―ド・シルドア 取付・取扱説明書
-
ユーロバッグ 施工説明書
-
プロムス用据え置きベース 取扱説明書
-
クリアスFF 施工説明書
-
アルモ 設置説明書
-
キャンバー 取付取扱説明書
-
ウォータービュー ステンシンクパン 取扱説明書
-
ガーデンシンク コンビ 取扱説明書
-
ガーデンシンク クラッシー(ブリック・ナチュラルウッドタイプ) 取扱説明書・施工要領
-
ガーデンシンク クラッシー(ブリック・ナチュラルウッドタイプ ミドルサイズ) 取扱説明書・施工要領
-
ガーデンシンク クラッシー(シンプルタイプ ラージサイズ) 取扱説明書・施工要領
-
バーチシンク 取扱説明書・施工要領
-
ニュートパーキング アンカー付施工要領
-
チェーンフェンス・リードフック・ホースハンガー 施工要領
-
ウォータービュー 施工要領
-
フリードグラス 施工・取扱説明書
-
スレンダーキャップ 取扱説明書
-
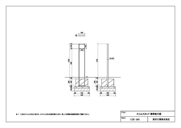
スリムスタンド 標準施工図





